QQ登录

只需一步,快速开始

查看: 206|回复: 4
收起左侧

PDF第一次启动误点了禁止打开一台电脑的文件,怎么取消

[复制链接]
累计签到:273 天
连续签到:23 天
 楼主| 发表于 2025-9-24 10:30:18 | 显示全部楼层 |阅读模式
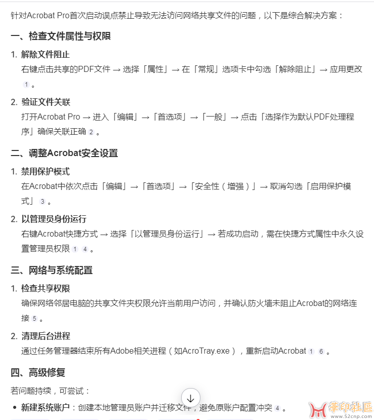
PDF第一次启动时,误点了禁止,然后就打不开哪台网上邻居电脑的文件了


在哪里取消这个禁止呢?
更多图片 小图 大图
组图打开中,请稍候......

华印网相关搜索

累计签到:68 天
连续签到:10 天
发表于 2025-9-24 10:46:35 | 显示全部楼层
除了PDF其他文件有影响吗
回复 支持 反对 送花

使用道具 举报

累计签到:273 天
连续签到:23 天
 楼主| 发表于 2025-9-24 11:54:27 | 显示全部楼层
chaozhinengti 发表于 2025-9-24 10:46
除了PDF其他文件有影响吗

没有,只有PDF这样,是装了PDF第一次启动,误点确认了
现在想改,不知在哪里,真不行,只有重装PDF了
回复 支持 反对 送花

使用道具 举报

累计签到:1001 天
连续签到:423 天
发表于 2025-9-24 12:07:56 | 显示全部楼层
1 赠人玫瑰,手有余香!如单纯感谢,请送花!凡是以文字形式感谢,即被视为水帖,会扣币处理! 鲜花榜单
回复 支持 反对 送花

使用道具 举报

累计签到:273 天
连续签到:23 天
 楼主| 发表于 2025-9-24 13:12:48 | 显示全部楼层
yiweimeigong 发表于 2025-9-24 12:07
https://haokan.baidu.com/v?pd=wisenatural&vid=6099970130874353277

https://chat.baidu.com/search?wo ...

已重装解决了,收藏,下次有样子的 问题,再试下
回复 支持 反对 送花

使用道具 举报

您需要登录后才可以回帖 登录 | 注册帐号

本版积分规则

关闭

注意注意注意:必看上一条 /1 下一条

华印网 - 华印社区
Share More 周一至周日:09:00 - 21:00
华印网旗下的设计印刷制作类专业技术站点
请勿发布违反国家法律法规的内容,会员观点不代表本站立场
企鹅群号:119572101

华印网汇集印前印后技术、PDF拼版、防伪包装、数码印刷、合版印刷、图文设计、平面设计、数码印刷及CTP等最新印刷技术,提供软件汉化、插件汉化、cdr插件、ai插件、ps插件、pdf插件、印刷流程、ctp输出、印刷软件、印能捷、esko、CorelDRAW、InDesign、Illustrator、CTP、CDR以及PDF软件下载的综合性印刷论坛社区!

Powered by Discuz! X3.4 © 2001-2021,Tencent Cloud.

站点地图|Archiver|手机版|小黑屋|华印 ( 粤ICP备19020152号-1 )

GMT+8, 2025-10-16 01:59 , Processed in 0.137034 second(s), 22 queries , Gzip On, Yac On.

快速回复 返回顶部 返回列表